xAI’s next-generation language model Grok 4.1 briefly stood at the top of the AI world after posting record-breaking scores across multiple benchmarks. Yet its moment of glory was cut short almost immediately. Within hours of xAI’s announcement, Google unveiled Gemini 3, resetting the leaderboards and pushing Grok 4.1 out of the spotlight in one of the most abrupt shifts the AI industry has seen.

Benchmark results of Grok 4.1. Images courtesy of xAI
Benchmark results of Grok 4.1. Images courtesy of xAI

A Short-Lived Victory at the Top

On Nov. 18, xAI introduced Grok 4.1 and released data showing dramatic gains in performance and emotional intelligence. The model became available on grok.com, X, and both iOS and Android apps. Users could access it through an automatic mode or by selecting it directly in the model picker.

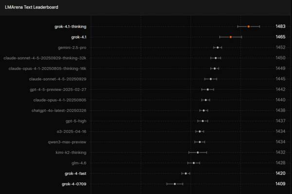
For a brief moment, Grok 4.1 claimed the number-one position on the LMArena text leaderboard. The celebration did not last. Only hours later, Google announced Gemini 3, a model that immediately surpassed Grok’s scores and redirected global attention toward Mountain View’s newest release.

xAI said Grok 4.1 delivered a 64.78 percent improvement over its predecessor, a leap that might have dominated headlines under different circumstances.

xAI announced that Grok 4.1 improved by 64.78 percent compared with the previous version
xAI announced that Grok 4.1 improved by 64.78 percent compared with the previous version

Record Highs in Emotional Intelligence, Creativity, and Accuracy

The performance boost was undeniable. In the emotional intelligence benchmark EQ-Bench3, Grok 4.1’s Thinking mode scored 1,586 points, securing first place. Even its regular mode reached 1,585 points, placing second and pushing the boundary of how naturally large language models can express empathy.

In the Creative Writing v3 test, the model’s Thinking mode earned 1,721.9 points, ranking second, while the regular mode finished third. The results highlighted improvements in storytelling, narrative pacing, and descriptive expression.

Accuracy also saw a major upgrade. The hallucination rate dropped from 12.09 percent to 4.22 percent, a 65 percent reduction. FactScore fell from 9.89 percent to 2.97 percent. These gains translated directly into more reliable performance on real-world tasks such as trip planning, news lookups, and fact-based queries.3

EQ-Bench3 Results
EQ-Bench3 Results
Creative Writing v3 Results
Creative Writing v3 Results
hallucination rate Results
hallucination rate Results

Better Vision, Faster Reasoning, More Tools. Yet the Spotlight Slipped Away

Grok 4.1 was more than a numerical upgrade. xAI improved its visual understanding of images and video, reduced reasoning latency by 28 percent, expanded its context window from 300,000 to one million tokens, and enabled parallel execution of external tools through a new multitool orchestration system.

But none of this was enough to overcome the timing problem. Gemini 3’s launch overshadowed xAI’s announcement across global tech media. Grok 4.1 did not have the chance to enjoy its leaderboard victory or build momentum before it was eclipsed.

No Enterprise API Yet, and Adoption May Take Time

Despite its strong performance, Grok 4.1 still lacks an enterprise API. That gap complicates broader adoption, since companies cannot integrate the model into workflows or production environments. For enterprises, performance alone is not enough. Without an ecosystem to support deployment, switching costs remain high.

The Technology Was Ready. The Timing Was Not.

With top-tier scores in emotional intelligence, creative writing, factual accuracy, reasoning, and vision, Grok 4.1 stands as evidence of xAI’s rapid technical progress.

Yet the timing of its debut collided with one of Google’s biggest AI updates of the year, leaving Grok’s achievement overshadowed and its launch quieter than expected. The episode underscores a hard truth in today’s hyper-competitive AI landscape. Superior performance helps, but perfect timing can matter just as much.

Written by Ju-baek Shinㅣjbshin@kmjournal.net

저작권자 © KMJ 무단전재 및 재배포 금지